Simplifying Communication Between Tutors and Learners

Overview

Potencia is a non-profit organization aiming to break down language barriers in the United States by recruiting and training college students as English tutors for immigrants and refugees in local communities.

As a UI/UX Design intern, I collaborated with another intern, a mentor, and the co-founders to design the organization’s first web app that facilitates seamless interaction between tutors and learners.

TIMELINE

Jun - Aug 2021

TEAM

Angela W.

Su Hnin P.

MY ROLE

UI/UX Design

TOOLS

Miro

Figma

Problem

Potencia currently relies on WhatsApp for scheduling classes, which is time-consuming and complicated by language barriers between learners and tutors. As the organization grows, there is an urgent need for a more organized and efficient platform to streamline communication and scheduling.

Goal

Our goal was to streamline communication between tutors and learners while supporting the future growth of the organization. To achieve this, we designed Potencia's first web app, focused on simplifying class management. The app enables tutors and learners to easily schedule, reschedule, and cancel sessions, view their schedules, and receive customizable notifications.

USER RESEARCH

What are learners’ and tutors’ current pain points?

To better understand the challenges within the existing class scheduling system, we interviewed tutors and learners who had taught or learned English at Potencia.

Interview insights (Tutor section)

Through qualitative analysis, I identified two key problems:

Problem 1 - Learners’ last-minute cancellations

  • Made tutors very frustrated

  • Learners lost incentive to commit on a weekly basis

  • There wasn’t any kind of cancellation or attendance policy

Problem 2 - Inefficient class scheduling

  • Scheduling classes on WhatsApp is time-consuming

  • Language barriers impact the efficiency & quality of learning

  • Learners' availabilities are less flexible than tutors’

To address these issues, we believed that an effective online class scheduling platform would effectively simplify and streamline the current process, significantly making lives of both learners and tutors a lot easier.

STORYBOARD

Visualizing users’ experience

After identifying users’ needs, I created a storyboard to visualize how we expect users to interact with the web app. I also analyzed the overall user experience by identifying potential emotional and cognitive reactions at each step.

USER FLOW

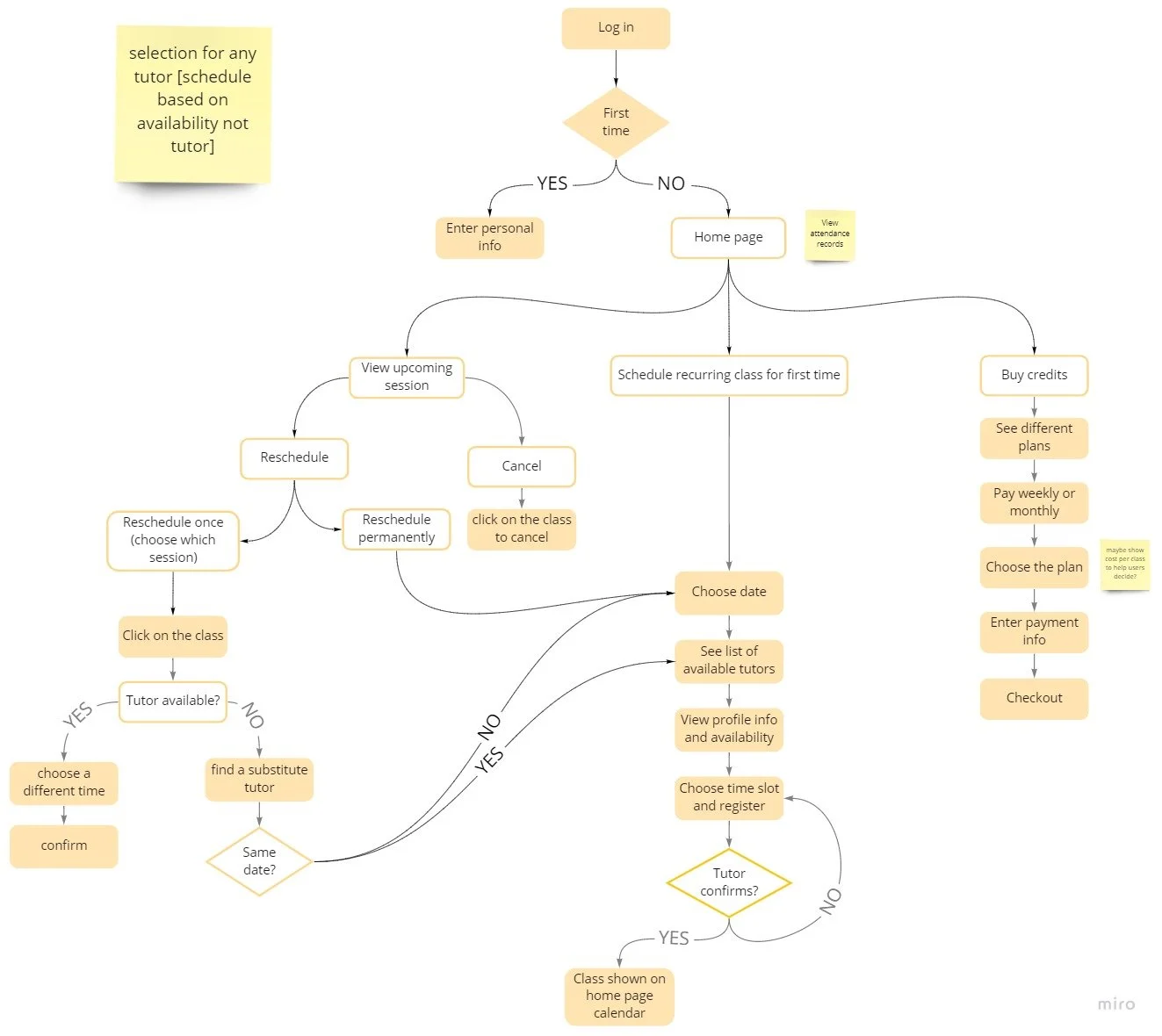
Analyze user tasks

To cater different user needs, we split the app into tutor’s view andlearner’s view. We created a feature list and a user flow chart outlining possible user tasks and decisions, which served as a crucial reference for subsequent design stages.

Key features we prioritized in the process included:

📒class scheduling & rescheduling

📅availability calendar

⏰notifications for classes/rescheduling

✔️attendance check-in

📄cancellation policy

👤user profile

PROTOTYPING

Low-Fi Wireframes

With the list of prioritized key features, I built low-fi wireframes for the tutor’s view. Adopting the mobile-first principle allows us to decide the key layout and user flows, also making it easier to scale up and adapt to various screen sizes.

Tutor’s view low-fi wireframes

USER TESTING

User feedback & Insights

After finishing the low-fi wireframes, we conducted the first round of usability test with both tutors and learners and gained valuable insights for improving our design.

Feedback #1 - The tutor reschedule page limits only allows rescheduling for the upcoming week

💡 Allow users to select and edit any upcoming sessions by selecting different dates on the calendar

Feedback #2 - Users want to know more about their tutor/learner before class

💡 Enhance the profile page by adding sections such as "brief intro," "language," and "hobbies" to help users discover commonalities and prepare for class

Feedback #3 - While users appreciate WhatsApp for communication, it is challenging to separate tutoring messages from personal ones

💡 Integrate an in-app messaging function for tutors and learners to communicate without having to switch to other platforms

PROTOTYPING & TESTING

Mood board & Hi-Fi Wireframes

After sorting user feedback, we built the high-fi prototype and conducted the second round of user testing. We also developed a mood board to document Potencia's current branding guidelines and collect inspirational elements.

Mood board

Tutor’s view hi-fi wireframes

We tested our hi-fidelity design with the users, and both tutors and learners found the design very clean and intuitive to navigate.

“ I really like the notification feature because it helps remind me about my next scheduled session and so I can be on time.”

— Learner B

“I enjoy how the app makes everything more streamlined and enables tutors to manage their classes with multiple learners at once.“

— Tutor J

PROTOTYPING

From mobile-first to desktop

After refining the hi-fi prototype for the mobile, we developed the desktop version. We kept the layout and style consistent to ensure users can adapt effortlessly to different platforms. We then conducted heuristic evaluation to address minor layout issues and discuss how we might further enhance the desktop user experience.

HI-FI WIREFRAMES

Key features

Onboarding

Upon sign-up, will answer a set of questions covering language, location, interests, and notification preferences.

The questions varies based on the user type (learner/tutor). Info such as interests and goal will be displayed on the user profile page.

Schedule Classes

When registering for a new class, learners can filter by teaching mode, class duration, frequency, etc. The system will then display available sessions for their chosen start date. Learners can also click on tutors’ names to view their profiles.

Edit Availability

Tutors can edit availability for specific days or make long-term changes, with only open time slots shown to learners for scheduling. Tutors are prompted to update availability during their first sign-in and regularly thereafter to keep schedules updated.

Reschedule (Learner)

Learners can view their scheduled sessions on the calendar (highlighted in grey). They can reschedule by selecting a new time from the tutor’s available slots. Once a new time is chosen, tutors receive a reschedule request for confirmation.

Reschedule (Tutor)

Tutors can view all their sessions for a selected date. When rescheduling, the system first prompts them to update their availability. Once confirmed, learners will receive a request to select a new time based on the tutor’s updated availability.

After-Class Feedback

After each session, a pop-up window will appear for learners to rate the session and provide feedback for quality improvement, which will not be visible to tutors.

Tutors will be prompted to confirm the learner's attendance, which will be tracked by the system and accessible to both tutors and learners.

REFLECTIONS

Growth through challenges & motivation fueled by designing🌞

As my first UX internship, the experience was rewarding and unforgettable. Working at a startup on a budding project with just one other intern was a bit challenging at first, but the supportive and encouraging team allowed me to apply what I learned at school to the fullest. I was also able to hone key professional skills including remote collaboration, cross-functional communication, presentation, and time management. Discussing and sharing my idea with my colleagues at weekly meetings also offered me valuable insights that sharpened my design thinking.

Potencia’s work in bringing huge life changes to immigrants’ lives is inspiring, and I feel excited for being able to contribute to its goals. The experience of directly communicating with users and being able to positively impact their lives fueled my intrinsic motivation, further solidifying my desire to improve people’s lives through empathy and design.